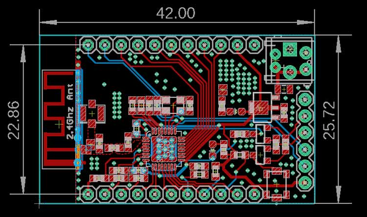
What Is 2.4 GHz RF PCB?
A 2.4 GHz RF PCB is a high-frequency printed circuit board specifically engineered to transmit and receive radio signals within the 2.4 GHz ISM band. At this frequency, PCB traces no longer behave as simple copper conductors—they function as transmission lines. Every millimeter of trace length, dielectric variation, and copper geometry influences impedance, insertion loss, and radiation efficiency.
Unlike standard digital boards, a 2.4 GHz RF PCB requires controlled impedance (typically 50Ω), stable dielectric materials, tight stackup tolerance, and precise grounding strategies. It is widely used in Bluetooth modules, WiFi systems, IoT gateways, wireless medical telemetry, industrial automation controllers, and aerospace communication subsystems.

Where Is 2.4 GHz RF PCB Used?
Common applications include:
- Bluetooth modules
- WiFi devices
- Medical wireless monitors
- Industrial IoT gateways
- Aerospace telemetry systems
In aerospace communication boards, controlled impedance and low dielectric loss are mandatory. In medical telemetry PCBs, stable RF transmission ensures data reliability in patient monitoring systems.
Why Choose a Professional 2.4 GHz RF PCB Manufacturer Like EBest?
Because RF performance is extremely sensitive to material selection, impedance accuracy, and fabrication tolerance. A deviation of only ±0.1 in dielectric constant or slight stackup misalignment can detune antenna matching and reduce transmission efficiency.
A qualified 2.4 GHz RF PCB manufacturer must provide:
- Controlled dielectric materials with verified Dk/Df values
- Impedance modeling before fabrication
- Tight copper thickness tolerance
- RF-focused DFM review
- TDR impedance verification
EBest offers custom RF PCB fabrication with impedance coupons, traceability, and integrated PCB + PCBA production. From prototype to mass production, RF consistency remains stable.
If you are developing IoT modules, Bluetooth devices, medical telemetry systems, or aerospace communication boards, selecting EBest ensures your RF performance remains predictable and repeatable.
What Are the Key Challenges in 2.4 GHz RF PCB Design?
At 2.4 GHz, traces behave as transmission lines. The primary challenge is impedance stability. A deviation of ±5% can reduce return loss margin and affect signal radiation efficiency.
Engineers often struggle with:
- Microstrip vs stripline impedance selection
- Antenna feed matching
- Ground return discontinuities
- Via stub resonance
- Crosstalk between RF and digital layers
EBest mitigates these through pre-layout stackup planning, controlled dielectric selection, and DFM impedance modeling before production begins.

Why Is 2.4 GHz RF PCB Prototype So Difficult to Get Right?
Many early prototypes fail because material substitutes are used or dielectric thickness tolerance is ignored. At 2.4 GHz, even 0.1 mm dielectric shift changes impedance significantly.
Common prototype pain points:
- Inconsistent material batch
- Improper solder mask thickness
- Poor antenna clearance
- Unverified impedance coupon
EBest ensures prototype accuracy through:
- Certified RF laminate sourcing
- Controlled stackup tolerance
- TDR impedance testing
- RF DFM validation
If you need a reliable 2.4 GHz RF PCB prototype, we shorten development cycles while maintaining RF integrity.
What Are the Main Risks in 2.4 GHz RF PCB Assembly?
Assembly can alter RF behavior due to parasitic inductance and solder joint geometry.
Typical risks:
- Excess solder altering impedance
- Uneven ground stitching
- Antenna detuning after reflow
- Component placement affecting radiation pattern
EBest controls RF assembly through nitrogen reflow, controlled solder volume, and strict SMT placement tolerance. Your 2.4 GHz RF PCB assembly remains consistent from prototype to production.

How Do You Control Impedance in a 2.4 GHz RF PCB?
Impedance is controlled by trace geometry, dielectric constant, and layer structure.
Impedance Control Comparison
| Parameter | Microstrip | Stripline |
| Structure | Outer layer | Inner layer |
| EMI Exposure | Higher | Lower |
| Manufacturing Complexity | Moderate | Higher |
| Application | Antenna feed | Shielded RF routing |
What Materials Are Best for 2.4 GHz RF PCB?
Material selection determines signal loss and stability.
| Material | Dk | Loss Tangent | Stability | Typical Use |
| FR4 | ~4.3 | Moderate | Standard | Low-cost IoT |
| Rogers 4350B | ~3.48 | Low | High | RF modules |
| Hybrid (Rogers + FR4) | Mixed | Balanced | Optimized | Cost-sensitive RF |
For medical and aerospace systems, RF laminates or hybrid stackups provide improved signal stability.
How to Design Antenna Matching on 2.4 GHz RF PCB?
At 2.4 GHz, antenna matching is not optional—it directly determines radiation efficiency, range stability, and certification success. A poorly matched antenna can reduce effective radiated power, increase return loss, and cause unstable communication even if the RF chip itself performs correctly.
A well-designed 2.4 GHz RF PCB antenna section must ensure:
- 50Ω controlled feed line
- Proper ground reference
- Short and clean routing
- Accurate impedance transition
- Minimal parasitic inductance
Let’s break it down step by step.
1. Start With a True 50Ω Feed Line
The antenna feed trace must maintain 50Ω characteristic impedance from the RF transceiver output to the antenna input pad.
This requires:
- Correct trace width based on dielectric constant
- Consistent dielectric thickness
- Continuous ground plane underneath
Even small deviations in trace width (for example ±0.05 mm) can shift impedance enough to affect matching. Use impedance calculation tools during layout and confirm with manufacturer stackup data.
2. Maintain a Continuous Ground Plane
The return current for RF signals flows directly beneath the signal trace. Any ground discontinuity creates impedance variation.
Design rules:
- No split planes under RF traces
- Avoid crossing gaps or power islands
- Stitch ground vias near transitions
- Keep via spacing short near antenna feed
Ground stitching vias placed near the antenna feed improve return path integrity and reduce unwanted radiation.
3. Keep the Antenna Trace Short and Straight
At 2.4 GHz, wavelength in free space is about 125 mm. On PCB substrate, the effective wavelength is shorter due to dielectric loading.
Design recommendations:
- Avoid sharp 90° bends
- Use smooth curves or 45° angles
- Minimize trace length between RF chip and antenna
- Avoid unnecessary test pads in RF path
Long feed traces introduce additional insertion loss and phase shift.
4. Design an Adjustable Matching Network
Most 2.4 GHz RF PCBs include a π-network (three-component matching circuit) between the RF chip and antenna.
Typical configuration:
- Series inductor
- Shunt capacitor to ground
- Optional second capacitor
This allows tuning during prototype testing using a vector network analyzer (VNA).
5. Keep Antenna Clearance Area Clean
For PCB antennas (inverted-F, meandered, monopole), copper clearance around the antenna region is critical.
Best practices:
- No ground copper under antenna radiator area
- Maintain keep-out region recommended by antenna design
- Avoid metal components nearby
- Keep high-speed digital traces away
In medical and industrial designs, enclosure proximity must also be considered during layout.
6. Validate With S-Parameter Measurement
After fabrication, measure:
- Return loss (S11)
- VSWR
- Bandwidth
- Resonance frequency
Target values:
- S11 < -10 dB at 2.4 GHz
- VSWR < 2
If tuning is required, adjust matching network component values.
How Does 2.4 GHz RF PCB Affect Signal Integrity?
At 2.4 GHz, signal integrity is dominated by transmission line behavior rather than simple connectivity. The PCB layout itself determines reflection, loss, and radiation balance.
1. Reflection Due to Impedance Mismatch
If trace impedance differs from 50Ω:
- Part of the signal reflects back
- Return loss degrades
- Power transfer efficiency drops
Common causes:
- Incorrect trace geometry
- Ground discontinuity
- Poor via transition
Controlled impedance fabrication and TDR testing reduce mismatch risk.
2. Insertion Loss Along the RF Path
Insertion loss increases with:
- Trace length
- Dielectric loss tangent
- Copper roughness
- Multiple vias
Low-loss materials reduce attenuation. Keeping RF traces short improves transmission margin.
3. Crosstalk From Digital Circuits
Digital switching noise can couple into RF traces.
Mitigation strategies:
- Physical separation between RF and digital areas
- Dedicated ground reference
- Avoid parallel routing with clock lines
- Use stripline for sensitive routing if needed
Industrial automation boards with strong EMI environments require strict partitioning.
4. Via Stub Resonance
Through-hole vias create unused stubs that may resonate near GHz frequencies.
Solutions:
- Back-drilling
- Blind or buried vias
- Minimize via count in RF routing
Reducing via length improves S-parameter stability.
5. EMI and Certification Stability
Poor RF layout can cause unintended radiation, leading to compliance failures.
Proper stackup, clean return paths, and shielding integration reduce EMI risk—particularly important in medical electronics and aerospace communication modules.
2.4 GHz RF PCB Stackup Guidelines
Stackup structure directly influences impedance stability and EMI performance. At 2.4 GHz, the PCB layer arrangement becomes part of the RF system.
Recommended 4-Layer Stackup
| Layer | Function | Engineering Purpose |
| L1 | RF Signal | Controlled 50Ω routing |
| L2 | Solid Ground | Stable return path |
| L3 | Power Plane | Isolated supply distribution |
| L4 | Digital Signals | Noisy circuitry separation |
Placing RF traces on the outer layer above a continuous ground plane simplifies impedance control and reduces loop inductance.
How Does 2.4 GHz RF PCB Affect Signal Integrity?
At 2.4 GHz, signal integrity is dominated by transmission line behavior rather than simple connectivity. The PCB layout itself determines reflection, loss, and radiation balance.
1. Reflection Due to Impedance Mismatch
If trace impedance differs from 50Ω:
- Part of the signal reflects back
- Return loss degrades
- Power transfer efficiency drops
Common causes:
- Incorrect trace geometry
- Ground discontinuity
- Poor via transition
Controlled impedance fabrication and TDR testing reduce mismatch risk.
2. Insertion Loss Along the RF Path
Insertion loss increases with:
- Trace length
- Dielectric loss tangent
- Copper roughness
- Multiple vias
Low-loss materials reduce attenuation. Keeping RF traces short improves transmission margin.
3. Crosstalk From Digital Circuits
Digital switching noise can couple into RF traces.
Mitigation strategies:
- Physical separation between RF and digital areas
- Dedicated ground reference
- Avoid parallel routing with clock lines
- Use stripline for sensitive routing if needed
Industrial automation boards with strong EMI environments require strict partitioning.
4. Via Stub Resonance
Through-hole vias create unused stubs that may resonate near GHz frequencies.
Solutions:
- Back-drilling
- Blind or buried vias
- Minimize via count in RF routing
Reducing via length improves S-parameter stability.
Why Fast Turn 2.4 GHz RF PCB Manufacturing Matters?
Wireless product development cycles are often short. Engineers need quick prototypes to test antenna performance and communication reliability.
Fast manufacturing helps accelerate development and reduce time to market.
Rapid production offers several advantages:
- Faster prototype validation
- Earlier detection of design issues
- Shorter development cycles
- Improved product launch timing
EBest (Best Technology) provides professional 2.4 GHz RF PCB fabrication, prototype manufacturing, and RF PCB assembly services for wireless products in industries such as medical electronics, aerospace communication systems, and industrial IoT equipment.
Our engineering team works closely with customers to optimize RF layout, impedance control, and antenna performance.
If you need reliable 2.4 GHz RF PCB manufacturing, feel free to contact us.
Email: sales@bestpcbs.com
We are ready to support your next wireless electronics project.
Tags: 2.4 GHz RF PCB design, 2.4GHZ rf pcb, RF PCB, rf pcb assembly, RF PCB prototype